RELATED RECENT PLACEMENTS

Anupama Yeragudipati
Kabira Mobility
Gurunanak Khalsa College


Arun Kumar
Riverstone
Anna University


Paul Willington
DGS Technical Services Pvt. Ltd.
SAVEETHA SCHOOL OF ENGINEERING ,CHENNAI


IVIN TROY
Kabira Mobility
College of Engineering and Management,Punnapra


Karuthapandi K
DGS Technical Services Pvt. Ltd.
S. Veerasamy Chettiar college of engineering and technology


Gowsikraj M
Hyundai Motor India Ltd
Sri krishna college of technology


Mujahidoddin Saudagar
Hyundai Motor India Ltd
G.H Raisoni college of engineering and management Amravati


Krutika Ravikumar
Genpact
R.V.College of Engineering
This course is full of best-in-class content by leading faculty and industry experts in the form of videos and projects
On a daily basis we talk to companies in the likes of Tata Elxsi and Mahindra to fine tune our curriculum.
Week 01 - Overview of Power Electronic Devices
Week 02 - Introduction to Simulation Tools and Classification of AC-DC Converters
Week 03 - Uncontrolled AC-DC Converters: Diode Based Circuits and Simulations (Single-Phase)
Week 04 - Three-Phase Uncontrolled AC-DC Converters
Week 05 - Phase Controlled AC-DC Converters: Thyristor Based Circuits and Simulations (Single Phase)
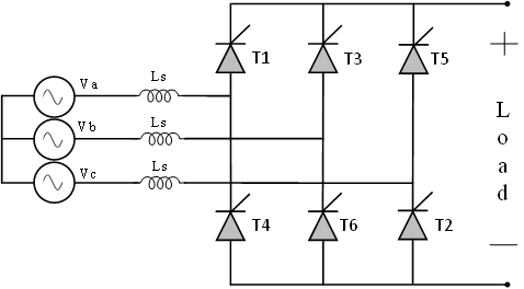
Week 06 - Phase Controlled AC-DC Converters: Thyristor Based Circuits and Simulations (Three Phase)
Week 07 - Inverter Mode Operation of AC-DC Converters and Notion of Power Quality in Rectifiers
Week 08 - Harmonics and Input Power Factor Correction in Rectifiers
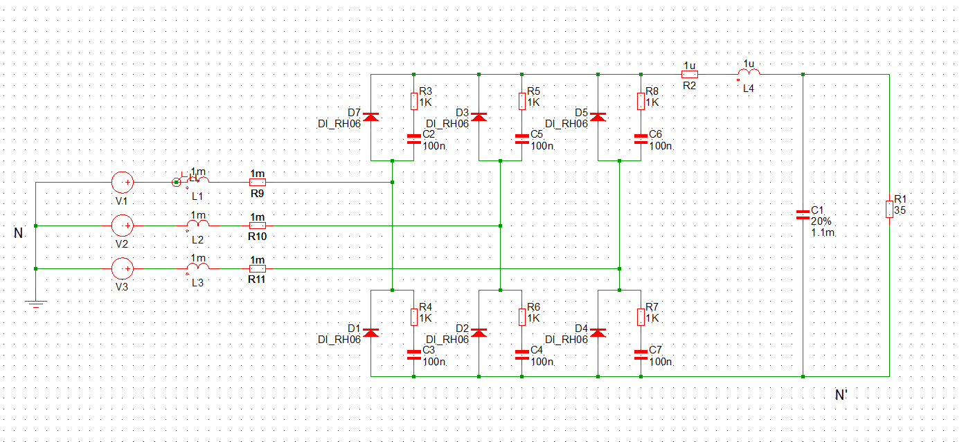
Week 09 - Design and Analysis of PWM Rectifier and Study of AC-DC Converters in Real-World Applications
Week 10 - Study of AC-DC Converters in Real-World Applications
Week 11 - Harmonic Compensation and Study of IEEE/IEC Standards
Week 12 - Design Methodology for Industrial AC-DC Converter
Our courses have been designed by industry experts to help students achieve their dream careers
Our projects are designed by experts in the industry to reflect industry standards. By working through our projects, Learners will gain a practical understanding of what they will take on at a larger-scale in the industry. In total, there are 2 Projects that are available in this program.
Design and Simulation of Three-phase Uncontrolled and Controlled Rectifier Circuits for the Given Design Parameters
Design and Simulation of a Closed Loop Single-phase High-power Factor Rectifiers
Our courses have been designed by industry experts to help students achieve their dream careers
Skill-Lync has received honest feedback from our learners around the globe.

Talk to our career counsellors to get flexible payment options.
INR 40,000
Inclusive of all charges
Become job ready with our comprehensive industry focused curriculum for freshers & early career professionals
1 Year Accessto Skill-Lync’s Learning Management System (LMS)
Personalized Pageto showcase Projects & Certifications
Live Individual & Group Sessionsto resolve queries, Discuss Progress and Study Plans.
Personalized & Hands-OnSupport over Mail, Telephone for Query Resolution & Overall Learner Progress.
Job-Oriented Industry Relevant Curriculumavailable at your fingertips curated by Global Industry Experts along with Live Sessions.
Our courses are designed by leading academicians and experienced industry professionals.
1 industry expert
Our instructors are industry experts along with a passion to teach.
2 years in the experience range
Instructors with 2 years extensive industry experience.
Areas of expertise
Pune
Delhi
Hyderabad
Mumbai
Bangalore
Chennai
Please fill in your number & an expert from our team will call you shortly.